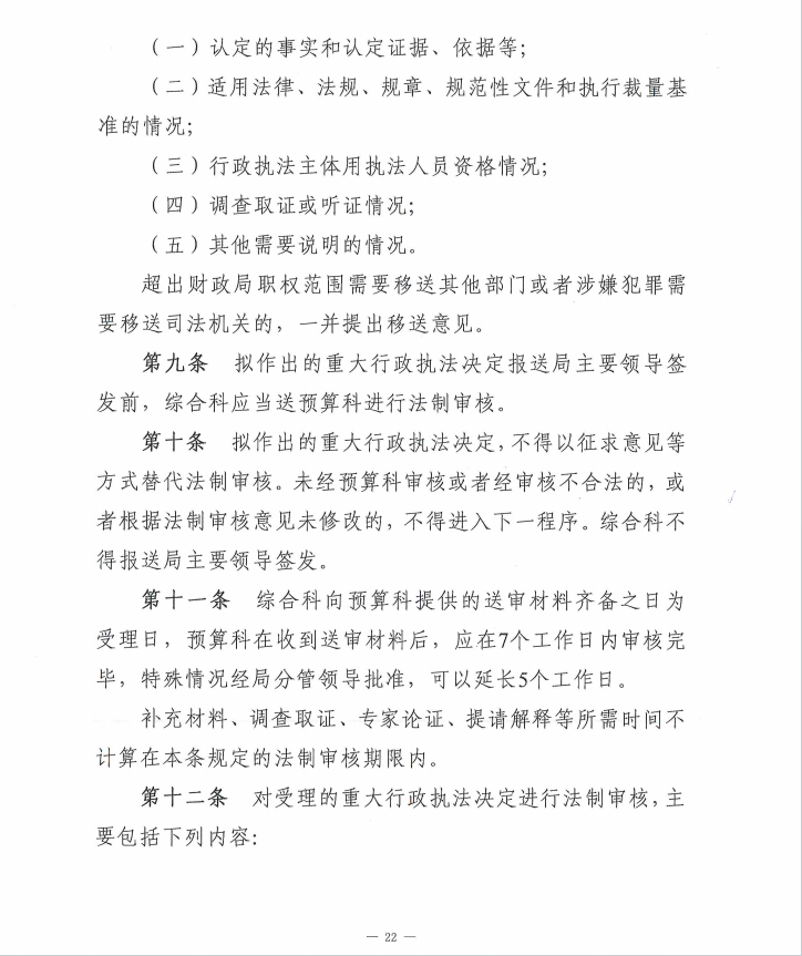
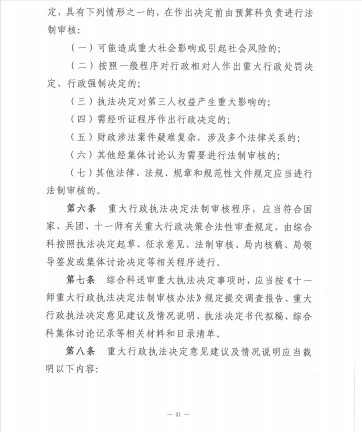
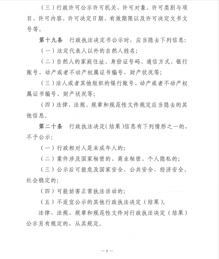
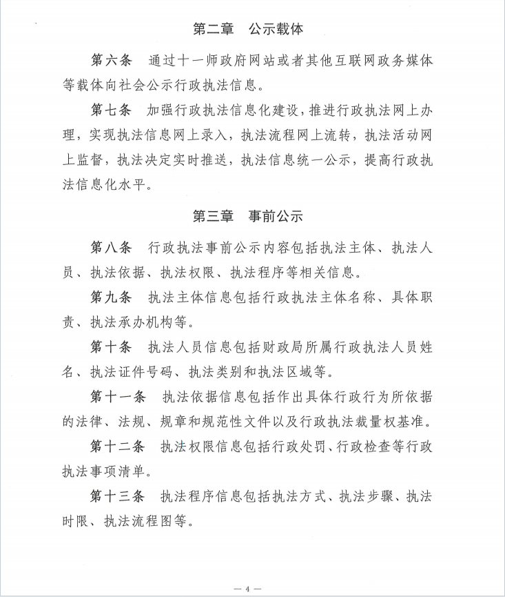
第十一师欢迎您!
无障碍浏览
中央人民政府
|
新疆生产建设兵团
网站首页
十一师概况
领导之窗
政要新闻
政务公开
办事服务
政民互动
专题专栏
首页
/
行政执法公示
/
财政局
/
事前公示
/
执法流程和执法程序
关于印发《十一师财政局行政执法公示实施细则》《十一师财政局行政执法全过程记录实施细则》《十一师财政局重大行政执法决定法制审核实施细则》的通知
2025-07-03 12:58:16
来源: 十一师财政局
A+
A
A-
上一篇:already_is_first
下一篇:已经是最后一篇了!