首页 / 行政执法公示 / 住房和城乡建设局(生态环境局、交通运输局、应急管理局) / 综合公示

第十一师某设计施工总承包项目一般起重伤害事故调查报告

2025-11-26 17:49:14 来源: 十一师应急管理局
A+ A A-


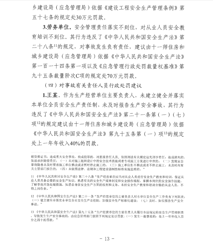
第十一师兵团西山新区——乌鲁木齐东二环(G312段)公路(设计施工总承包)项目“8.14”一般起重伤害事故调查报告

第十一师兵团西山新区——乌鲁木齐东二环(G312段)公路(设计施工总承包)项目“8.14”一般起重伤害事故调查报告

第十一师兵团西山新区——乌鲁木齐东二环(G312段)公路(设计施工总承包)项目“8.14”一般起重伤害事故调查报告

第十一师兵团西山新区——乌鲁木齐东二环(G312段)公路(设计施工总承包)项目“8.14”一般起重伤害事故调查报告

第十一师兵团西山新区——乌鲁木齐东二环(G312段)公路(设计施工总承包)项目“8.14”一般起重伤害事故调查报告

第十一师兵团西山新区——乌鲁木齐东二环(G312段)公路(设计施工总承包)项目“8.14”一般起重伤害事故调查报告

第十一师兵团西山新区——乌鲁木齐东二环(G312段)公路(设计施工总承包)项目“8.14”一般起重伤害事故调查报告

第十一师兵团西山新区——乌鲁木齐东二环(G312段)公路(设计施工总承包)项目“8.14”一般起重伤害事故调查报告

第十一师兵团西山新区——乌鲁木齐东二环(G312段)公路(设计施工总承包)项目“8.14”一般起重伤害事故调查报告

第十一师兵团西山新区——乌鲁木齐东二环(G312段)公路(设计施工总承包)项目“8.14”一般起重伤害事故调查报告

第十一师兵团西山新区——乌鲁木齐东二环(G312段)公路(设计施工总承包)项目“8.14”一般起重伤害事故调查报告

第十一师兵团西山新区——乌鲁木齐东二环(G312段)公路(设计施工总承包)项目“8.14”一般起重伤害事故调查报告

第十一师兵团西山新区——乌鲁木齐东二环(G312段)公路(设计施工总承包)项目“8.14”一般起重伤害事故调查报告

第十一师兵团西山新区——乌鲁木齐东二环(G312段)公路(设计施工总承包)项目“8.14”一般起重伤害事故调查报告

第十一师兵团西山新区——乌鲁木齐东二环(G312段)公路(设计施工总承包)项目“8.14”一般起重伤害事故调查报告

第十一师兵团西山新区——乌鲁木齐东二环(G312段)公路(设计施工总承包)项目“8.14”一般起重伤害事故调查报告

第十一师兵团西山新区——乌鲁木齐东二环(G312段)公路(设计施工总承包)项目“8.14”一般起重伤害事故调查报告

第十一师兵团西山新区——乌鲁木齐东二环(G312段)公路(设计施工总承包)项目“8.14”一般起重伤害事故调查报告

第十一师兵团西山新区——乌鲁木齐东二环(G312段)公路(设计施工总承包)项目“8.14”一般起重伤害事故调查报告

第十一师兵团西山新区——乌鲁木齐东二环(G312段)公路(设计施工总承包)项目“8.14”一般起重伤害事故调查报告

第十一师兵团西山新区——乌鲁木齐东二环(G312段)公路(设计施工总承包)项目“8.14”一般起重伤害事故调查报告

第十一师兵团西山新区——乌鲁木齐东二环(G312段)公路(设计施工总承包)项目“8.14”一般起重伤害事故调查报告

第十一师兵团西山新区——乌鲁木齐东二环(G312段)公路(设计施工总承包)项目“8.14”一般起重伤害事故调查报告